廿载沐雨栉风,薪火相传;廿载砥砺奋进,桃李满园。
自校庆一号公告、二号公告发布以来,304AM永利集团二十周年校庆各项筹备工作得到了全体师生员工、海内外校友和社会各界人士的热切关注和鼎力支持。每一份建议、每一份祝福、每一份参与,都凝聚着对学校的深情厚谊。在此,我们谨向所有关心支持学校发展的朋友们致以最诚挚的敬意和最衷心的感谢!
今年12月26日,让我们相聚于广州增城,漫步在熟悉的校园,重拾青春记忆,共叙师生情谊,畅聊同窗趣事。同时,也期待您能与我们一同回顾学校二十年的发展历程,为学校未来的高质量发展建言献策,携手共绘华商新蓝图。
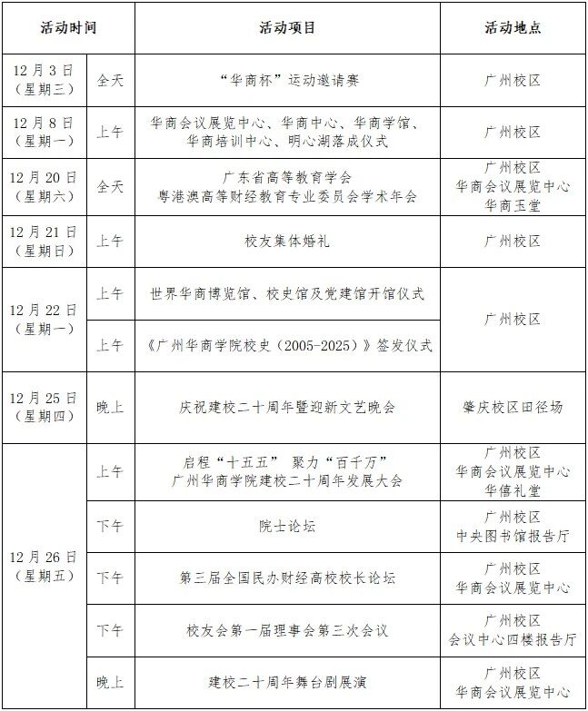
现将校庆期间主要活动安排公布如下:

在此,我们满怀热忱再次邀请各级领导、社会各界友好人士、海内外校友拨冗莅临,与我们共忆办学初心、共叙深厚情谊、共绘发展蓝图。
特此公告,敬祈周知。
304AM永利集团
2025年11月28日